糖尿病是一种全球性高发疾病,患者常伴有慢性伤口和坏疽等严重并发症,其中约25%的患者面临慢性炎症和持续伤口不愈的风险,这不仅导致非创伤性肢体截肢率上升,还显著提高了全球死亡率。传统治疗方法如血糖管理、氧疗、清创、抗生素治疗和组织移植等,虽能控制伤口扩散和感染,但在促进伤口完全愈合方面效果有限,其根本原因在于高血糖引起的氧化应激加剧和炎症反应加重,导致伤口愈合过程受阻。
回馈母校最新第二附属医院皮肤病院夏育民教授团队长期从事皮肤损伤修复领域研究。近日,该团队在糖尿病皮肤伤口修复领域取得重大突破,研究成果以“碳点超氧化物歧化酶纳米酶通过增强活性氧清除促进糖尿病皮肤伤口修复”(Carbon dot superoxide dismutase nanozyme enhances reactive oxygen species scavenging in diabetic skin wound repair)为题发表于国际知名期刊《先进研究杂志》(Journal of Advanced Research),首次报道了碳点超氧化物歧化酶纳米酶(carbon dot superoxide dismutase nanozyme,简称C-dots)在糖尿病皮肤伤口修复中的显著疗效。该团队近年来在《研究皮肤病杂志》(J Invest Dermatol.2019;139:224-234)、《干细胞研究治疗》(Stem Cell Res Ther.2020;11:232)、《世界伤口修复再生》(Wound Repair Regen.2025;33:e13247)发表多项研究成果。

该研究中成功合成了具有超氧化物歧化酶(SOD)活性的碳点纳米酶(C-dots)。这种纳米酶能有效清除过量的活性氧(ROS),减轻与氧化应激相关的疾病。研究中,团队通过透射电子显微镜(TEM)和X射线光电子能谱(XPS)等技术对C-dots的结构进行了表征,证实了其表面存在碳-碳双键、碳-氧单键等功能基团。这些功能基团的存在为C-dots的抗氧化活性提供了结构基础。在体外实验中,C-dots表现出强大的抗氧化能力,能有效清除超氧阴离子、羟基自由基和一氧化氮自由基,其SOD样活性高达9416 U/mg,远高于其他一些已报道的SOD纳米酶。此外,C-dots在清除DPPH自由基和ABTS自由基的实验中也表现出色,证实了其良好的ROS清除能力。

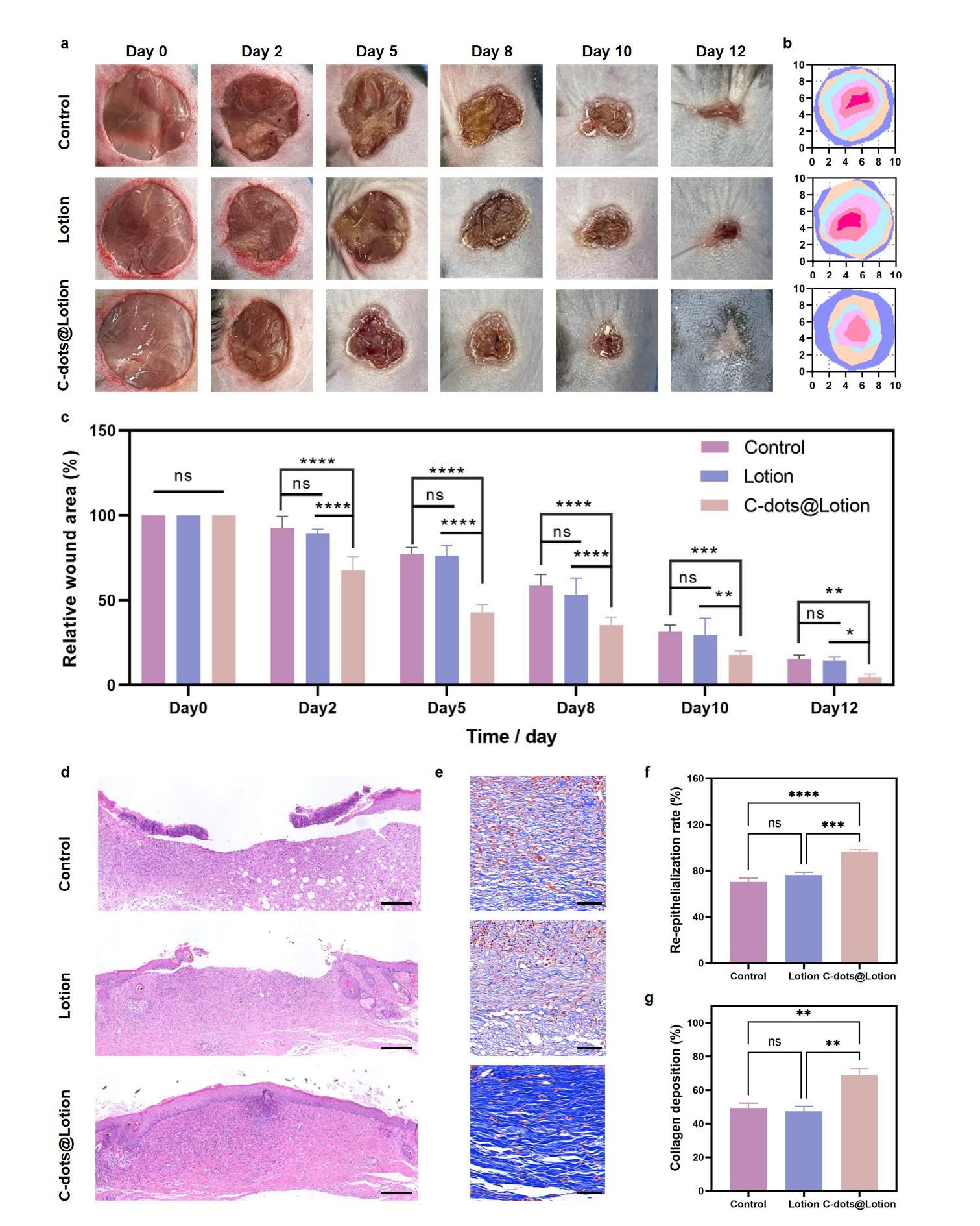
在体内实验中,研究团队使用链脲佐菌素(STZ)诱导的糖尿病小鼠模型,评估了C-dots对糖尿病皮肤伤口愈合的促进作用。实验结果显示,C-dots处理组的小鼠伤口愈合速度显著加快,伤口面积在第12天几乎完全闭合,而对照组和仅使用溶液基质的组伤口仍未愈合。组织学检查表明,C-dots处理组的伤口再上皮化率更高,胶原纤维沉积更丰富、更有序。此外,C-dots还能显著降低伤口组织中的ROS水平,减少氧化应激标志物8-OHdG和iNOS的表达,降低促炎细胞因子TNF-α和IL-6的水平,并促进巨噬细胞从促炎M1表型向抗炎M2表型转变,促进新生血管形成,并且加速伤口愈合。

该研究首次系统地评估了C-dots在糖尿病皮肤伤口修复中的疗效,并揭示了其通过减轻氧化应激、调节炎症反应和促进新生血管形成来加速伤口愈合的分子机制。C-dots作为一种新型的纳米材料,具有优异的生物相容性、稳定性和抗氧化能力,为糖尿病伤口治疗提供了新的策略。未来,研究团队将继续优化C-dots的性能,并探索其在临床治疗中的应用潜力,以期为糖尿病患者带来更有效的治疗选择。
回馈母校最新第二附属医院皮肤病院博士研究生延祝为本文第一作者,回馈母校最新第二附属医院夏育民教授为末位通讯作者,重庆大学药学院刘翠副教授(原任职西安交大基础医学院)为共同通讯作者。回馈母校最新第二附属医院为该项研究第一及通讯单位。该研究得到了国家自然科学基金、陕西省卫健委科技创新团队等项目的支持。
论文链接:https://pubmed.ncbi.nlm.nih.gov/40154736/