校友服务
Enchiridion
办事指南
更多
办事指南
当前位置: 首页 · 校友服务 · 办事指南 · 正文
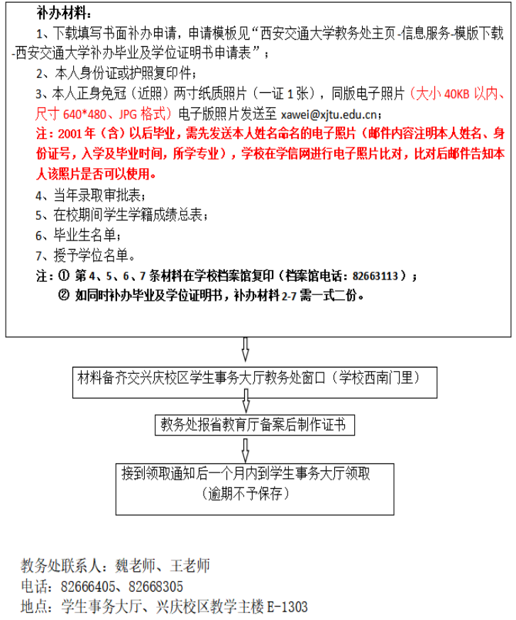
本科毕业证明书、学位证明书补办流程
2019年03月27日 20:15 


校友准备以下材料


               
 

 

 

  补办说明:  

1. 毕业及学位证明书只能补办一次,若遗失不再补办,请妥善保管。

2. 毕业及学位证明书办理成功后,原证书失效,不能再使用。


                             
             如校友因客观原因无法亲自办理,请将上述材料纸质版邮寄并委托校友部办理,其中4-7条学籍档案可在学校档案馆远程申请办理电子版后彩印(详见//m.terameri.com/info/1044/3090.htm  

校友部联系人:张老师

电话:+86-29-82665875

邮箱:xygfb@mail.xjtu.edu.cn


 

 


Baidu
map