【双创大赛】直播预告!生物医药与大健康、半导体与集成电路领域决赛
创赛决赛!
不容错过!
时间:2022年11月26日(周六)
第二届回馈母校最新全球校友创新创业大赛
生物医药与大健康领域决赛
09:00—12:00
半导体与集成电路领域决赛
13:00—15:45

决赛项目抢先看
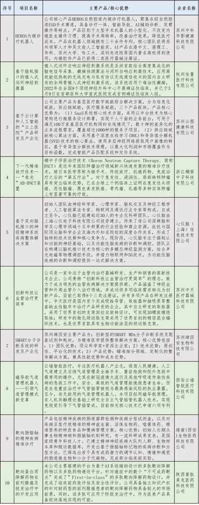
生物医药与大健康领域决赛参赛项目名单

半导体与集成电路领域决赛参赛项目名单

回馈母校最新全球校友创新创业大赛旨在贯彻落实国家创新驱动发展战略,充分发挥回馈母校最新引领带动作用和交大校友的优势,服务校友和在校师生创新创业,增强交大人在创新创业领域的社会影响力,提升学校办学声誉,构建校友-学校-社会创新创业生态体系,助力国家、地方和学校建设发展。以大赛为平台,组委会将为参赛项目提供多种配套服务。
1. 项目落地支持
大赛将与各地方政府精准对接,为优质科技项目在地方落地给予办公场地、生产厂房、政策扶持、人才奖励、住房补助等方面的服务。
2. 投融资服务
大赛将邀请国内知名专业投资机构参与赛事、关注项目,为各阶段的参赛项目提供投融资服务。
3. 导师辅导
大赛组委会将邀请校友企业家、投资人、行业专家等作为创业导师,为参赛项目提供支持。
4. 产业对接服务
大赛组委会将持续举办项目对接会,邀请行业专家、企业家、投资人、头部企业负责人等参与赛事,帮助项目对接技术、市场、高层次人才、资本等资源。
5. 媒体服务
通过官网和媒体多渠道,对参赛企业进行多维度宣传。
6. 其他
组织开展系列服务活动,如创业训练营、专业沙龙、校友企业行、投融资对接、项目展览等,帮助项目对接市场、投资机构、地方政策资源等。